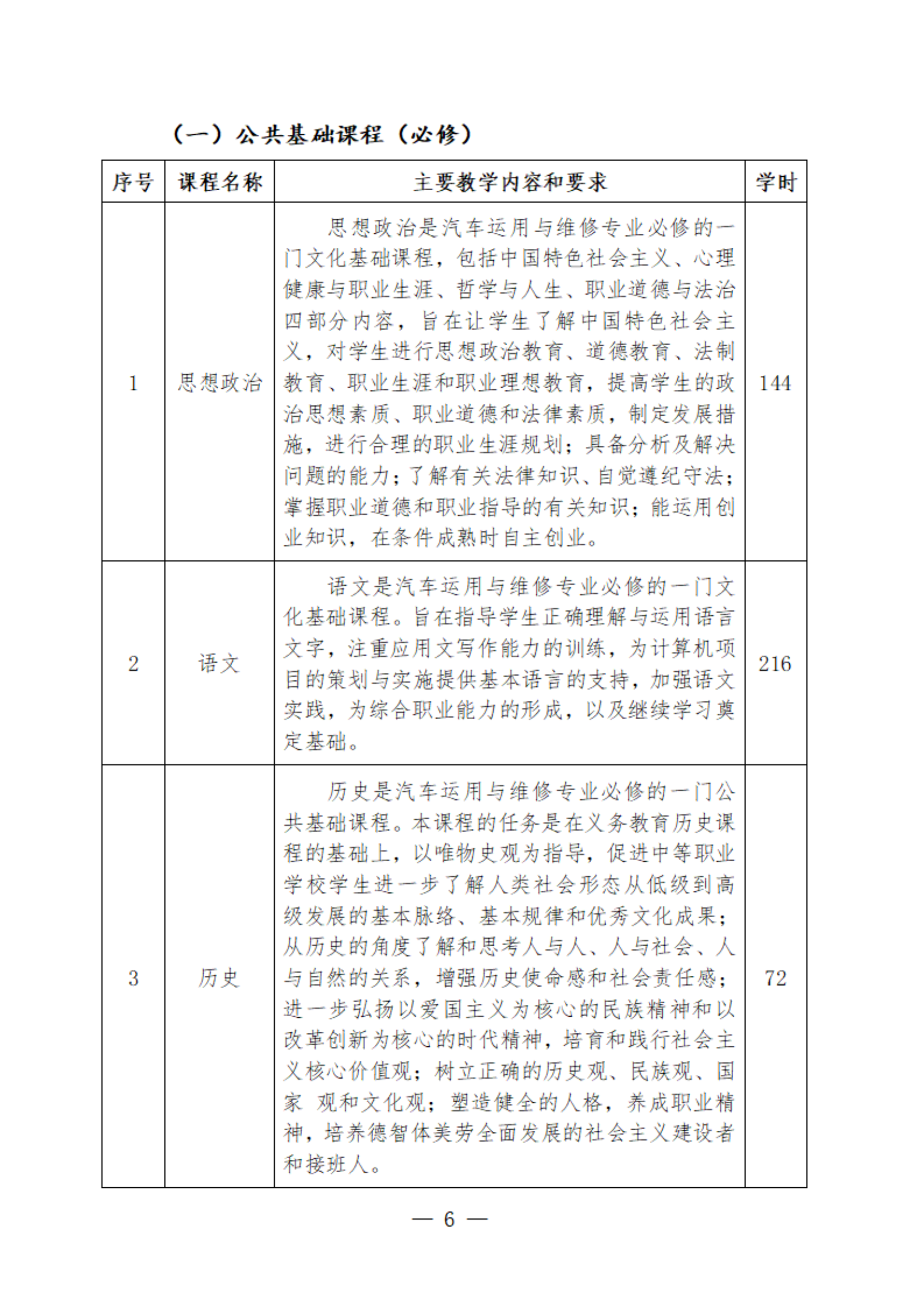
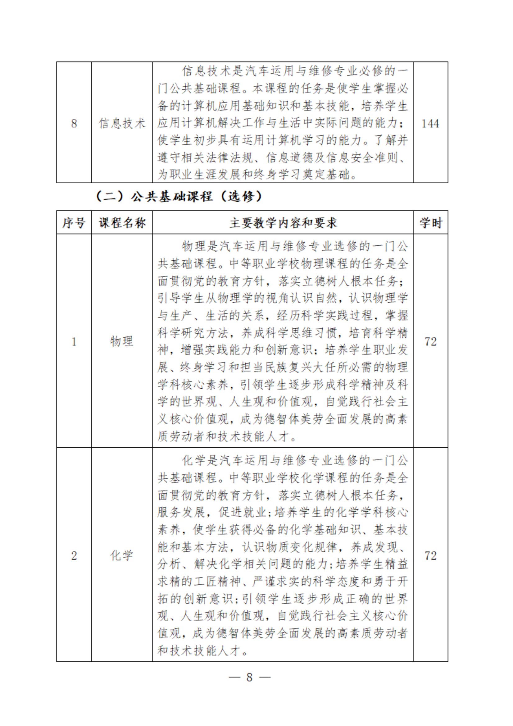
学校概况
首页
学校简介
机构设置
院系机构
烹饪系
机电工程系
汽车工程系
商务管理系
校园服务
就业指导
就业安置
疫情防控
招生咨询
Shift+F可以关闭或打开
教学
教学
教学
德育
获奖
文体
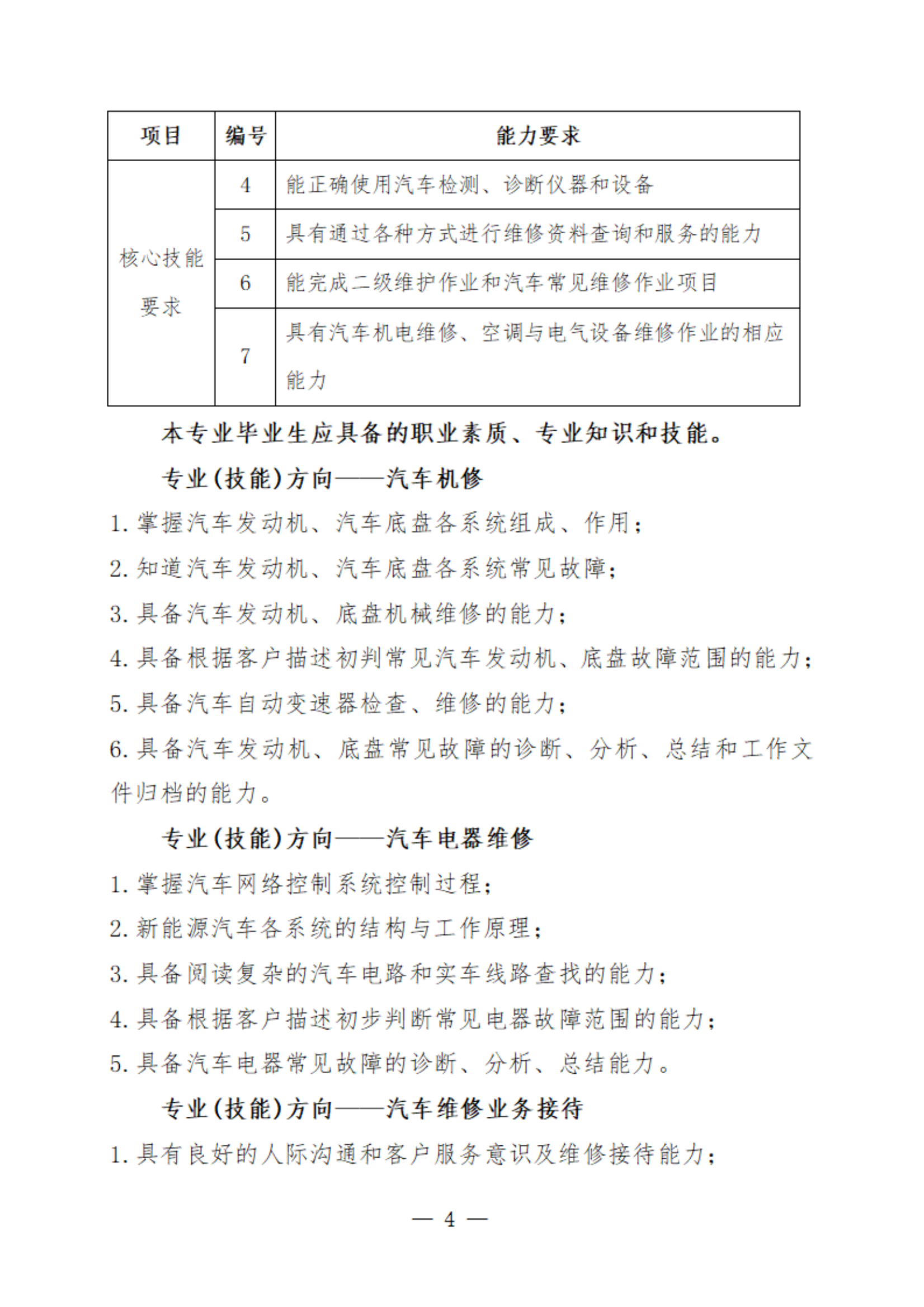
专业人才培养方案(汽车运用与维修专业)
专业人才培养方案(汽车运用与维修专业)
(admin发布于:2024-05-08 17:38)
得人网
Copyright © 2020-2022
违法和不良信息举报方式—电话:0534-2218332 邮箱:zsfxmt@163.com
|
得人网
地址:山东省德州市经济开发区尚德六路1088号(尚德六路与崇德五大道交叉口东行) 山东四方技师学院 邮编: 253000 ICP备:
鲁ICP备09086799号
Site designed by
MONO
KEROS & powered by
德仁四方